历年初级会计真题及答案解析汇总

今天和大家分享:2014-2020年初级会计考试的真题,想要过初级,刷题少不了,特别是往年真题,一边刷一边了解出题类型,好对自己查漏补缺。

每一份努力都是为了今后不遗憾,既然选择了考证,就一定要把它拿下!熬夜2周总结初级会计考试真题,赶紧测试一下哦~

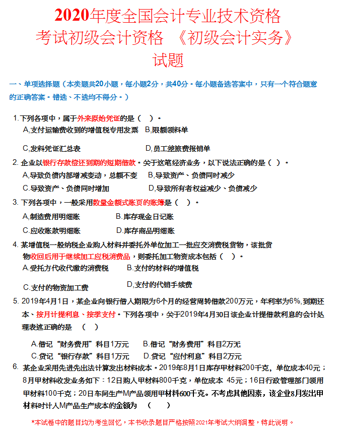
2020年初级会计实务

单项选择题

< p>熬夜2周,我把2014-2020年初级会计真题及答案解析汇总

 

< p>熬夜2周,我把2014-2020年初级会计真题及答案解析汇总

 

多项选择题

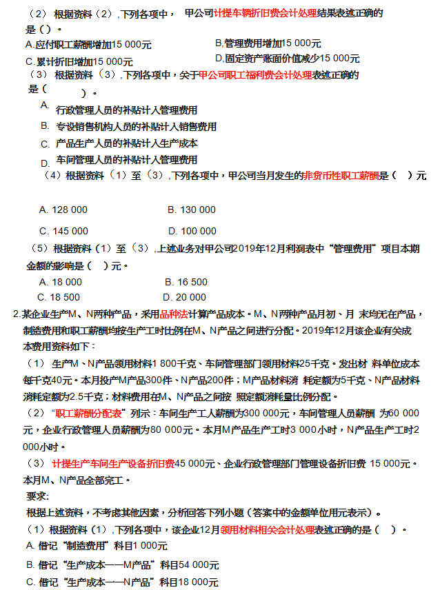
< p>熬夜2周,我把2014-2020年初级会计真题及答案解析汇总

 

判断题、不定项选择题

< p>熬夜2周,我把2014-2020年初级会计真题及答案解析汇总

 

< p>熬夜2周,我把2014-2020年初级会计真题及答案解析汇总

 

< p>熬夜2周,我把2014-2020年初级会计真题及答案解析汇总

 

答案解析

< p>熬夜2周,我把2014-2020年初级会计真题及答案解析汇总

 

< p>熬夜2周,我把2014-2020年初级会计真题及答案解析汇总

 

2019年初级会计实务

< p>熬夜2周,我把2014-2020年初级会计真题及答案解析汇总

 

< p>熬夜2周,我把2014-2020年初级会计真题及答案解析汇总

 

 

本文由用户:一刻时光 投稿分享,如有侵权请联系我们(点击这里联系)处理,若转载,请注明出处:http://wenda.yktime.cn/5057.html

Like (0)
一刻时光一刻时光

相关推荐

  • 计算机二级Ms Office真题解析

    今天是9月计算机等级考试倒计时31天,也就是还有整整一个月的时间就考试了。 从今天开始,我们未来教育会每日更新计算机二级真题解析,从第1套到第40套,大家可以多多关注我们,对照每一…

    资源库 2023-06-20
    0
  • 年度鉴定表填写模板

    首先请同学们先拿出铅笔和发下来的年度鉴定表,按格式和要求填写。 注意:年度鉴定表载入学生档案,必须手写,一定不能写出格。 所以在填写前,请同学们先阅读要求和批注,以防写错。 请同学…

    资源库 2023-06-20
    0
  • 2021下半年教资笔试综合素质题型解读(中学)

    < p>  2021下半年教资笔试 《综合素质》题型解读(中学) 在中学教师资格证考试中,《综合素质》考试题型比较稳定,包含单项选择题、材料分析题和写作题。选择题共29道,一般情况…

    资源库 2023-06-20
    0
  • 单招考试面试真题100道「单招题库」

    1. 你为什么选择我们学校? 2. 你为什么选择这个专业? 3. 你的优点是什么,缺点是什么? 4. 你的兴趣爱好以及特长是什么? 5. 你平时上网干什么?对网络有什么样的了解? …

    资源库 2023-06-20
    0
  • 导游证考试内容有哪些 – 导游证2022有没有年龄限制

    2022年3月26日,是全国导游资格考试的笔试时间,导游资格证的是全国统考,今年的考试时间是去年2021年报考的,因为疫情,时间调整到今年了,另外面试需要在4月15日完成,具体的面…

    资源库 2023-06-20
    0
  • 计算机证考什么内容 – 计算机软考有用吗

    计算机软考大部分资格的考试形式都是笔试,只有初级信息处理技术员是上机考试。计算机软考各科目满分均为75分,考试科目分别安排在上午和下午,上午考试题型和下午考试题型有所不同。 计算机…

    资源库 2023-06-20
    0
  • 规培考试补考考哪些科目

    2021年规培结业考试成绩各省已经陆续已发布,由于往年的规培结业考试为一年两试,对于第一次未能通过规培结业考试但能通过补考通过规培结业考试的医学专硕学生来说影响没有那么大。 但是!…

    资源库 2023-06-20
    0
  • 注册安全工程师需要考几门科目(注册安全工程师考试科目及题型)

      在每个工程上面的话,都是少不了一个安全工程师的,有很多的朋友就是想要考试一个这样的证书的,但是有的朋友就是不知道的朋友,今天我为你介绍注册安全工程师需要考几门科目,还有就是中级…

    资源库 2023-06-20
    0

发表回复

您的邮箱地址不会被公开。 必填项已用 * 标注