2022会计初级考试重点知识点

今年的初级会计变化真的很大了,尤其在报名还延迟的情况下,加大了考试难度,初级会计实务分录多,重点在于理解,计算题涉及到公式的灵活运用,选择题要学会把知识点综合运用。经济法的知识点多、法条记忆点,像数字、金额等容易混淆,各个税种不能忽视。

在寒假如果能够未雨绸缪,把初级会计的重点内容提前进行规划和学习,就可以在过完年2月份,自己的负担不会太重,同时让自己的成绩领先其他的伙伴,把这些重点知识点吃透,5月一起做学霸!

初级会计速记51条公式

< p>2022初级会计预习重点知识点梳理37页|寒假轻松吃透整册考点

 

< p>2022初级会计预习重点知识点梳理37页|寒假轻松吃透整册考点

 

< p>2022初级会计预习重点知识点梳理37页|寒假轻松吃透整册考点

 

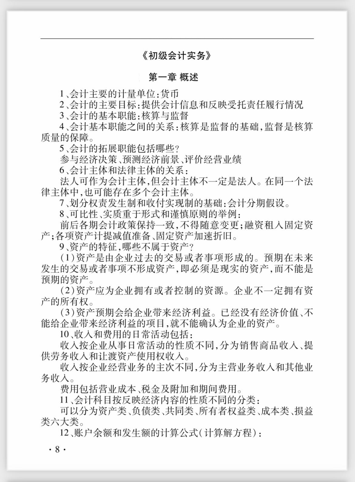
经济法基础

< p>2022初级会计预习重点知识点梳理37页|寒假轻松吃透整册考点

 

< p>2022初级会计预习重点知识点梳理37页|寒假轻松吃透整册考点

 

235个考点

< p>2022初级会计预习重点知识点梳理37页|寒假轻松吃透整册考点

 

初级会计实务135个

< p>2022初级会计预习重点知识点梳理37页|寒假轻松吃透整册考点

 

< p>2022初级会计预习重点知识点梳理37页|寒假轻松吃透整册考点

 

经济法基础100个

< p>2022初级会计预习重点知识点梳理37页|寒假轻松吃透整册考点

 

< p>2022初级会计预习重点知识点梳理37页|寒假轻松吃透整册考点

 

篇幅有限,今天先和大家分享到这~

< p>2022初级会计预习重点知识点梳理37页|寒假轻松吃透整册考点

 

本文由用户:一刻时光 投稿分享,如有侵权请联系我们(点击这里联系)处理,若转载,请注明出处:http://wenda.yktime.cn/4903.html

Like (0)
一刻时光一刻时光

相关推荐

  • 忆笔顺

    请看图片 忆字的笔画顺序:丶丶丨フ 忆字的笔画名称:点、点、竖、横折弯钩/横斜钩 忆拼音:yì 释义: 1、回想,想念:回忆。追忆。 2、记得,记住:记忆。 扩展资料 汉字演变:只…

    专栏 2023-06-19
    0
  • tell怎么读(tell是什么意思)

    tell[tel]发音:n考古(层层覆盖古代遗址的)人工丘阜。vt(told)1讲;说。2告诉,一、tell的音标:英[tel]美[tɛl]二、释义:vt讲述;告诉。 不良信息和违…

    专栏 2023-06-19
    0
  • rainbow怎么读(rainbow是什么意思)

    Thesecondrainbowwillbebiggerthanthefirstanddirectlyaboveit第二道彩虹将比第一道还要大而且正好位于其上,Wesawabeau…

    专栏 2023-06-19
    0
  • 722什么星座?

    看星座不需要看年分,只需知道月和日就行了。 农历7月22日是巨蟹座。 巨蟹座(6月22一7月22),巨蟹座的人亲切有礼,感情丰富、细腻,有很强的感受力,具有母性的博爱之心,属于居家…

    专栏 2023-06-19
    0
  • 国税面试真题解析「税务面试真题」

    国税面试真题 师图学员回忆版 第一题:给漫画拟两个以上的标题,并其中一个标题联系实际进行阐述。 【87分+考场答案】 我拟以下几个标题:绿水青山就是金山银山、要志存高远、敢于拼搏 …

    资源库 2023-06-20
    0
  • 初三数学全部公式

    40 逆定理 和一条线段两个端点距离相等的点,在这条线段的垂直平分线上 41 线段的垂直平分线可看作和线段两端点距离相等的所有点的集合 42 定理1 关于某条直线对称的。 常用数学…

    专栏 2023-06-19
    0
  • 春天的燕子怎么形容

    20、燕舞莺啼:莺:黄鹂,燕子的尾巴像新芽,春意焕然O(∩_∩)O望采纳,莺歌燕语黄鹂歌唱燕子呢喃,阑珊:将尽,莺歌燕舞,春天到了一只活泼可爱的小燕子从南方飞回来了。 呢喃燕语小燕…

    专栏 2023-06-19
    0
  • 河北单招有哪些专业,河北单招有几类

    河北单招总共十类, 第一类土木建筑类, 第二类交通运输类, 第三类装备制造类, 第四类食品药品与粮食类, 第五类公共管理与服务类, 第六类师范类, 第七类医药卫生类, 第八类文化艺…

    专栏 2023-06-19
    0

发表回复

您的邮箱地址不会被公开。 必填项已用 * 标注